“一带一路”绿色技术 | 发酵废水资源化和超低排放关键技术及应用

2019-07-02 09:27 来源:环保技术国际智汇平台 作者:管理员 浏览次数:1262

导读:为支撑绿色“一带一路”建设,促进“一带一路”共建国家的环保技术交流和产业合作,在生态环境部相关指导下,生态环境部对外合作与交流中心设立绿色“一带一路”技术储备库。现开通绿色“一带一路”技术储备库技术展示专栏,展示纳入技术储备库的先进实用环保技术。


一、技术持有单位

广西博世科环保科技股份有限公司



二、适用范围

制浆造纸、制糖、淀粉、纺织印染等轻工行业领域



三、主要技术内容

(一)基本原理

上流式多级处理厌氧反应器(UMAR)与国外IC 厌氧反应器技术和 EGSB 厌氧反应器技术同属第三代厌氧反应器,是目前国际先进的厌氧处理技术。其中 IC厌氧反应器的国外供应商主要为荷兰帕克生物技术有限公司;而 EGSB 厌氧反应器的国外供应商主要为法国威立雅水务集团。UMAR是在IC、EGSB基础上发展起来的,其借鉴了二者的优点并对一些不足之处进行优化,经数十个工程运行效果得出,其处理效果和目前最先进的IC技术相当,属于国家发改委和环保部《当前国家鼓励发展的环保产业设备(产品)目录》(2010版)范围。上流式多相废水处理氧化塔(UHOFe)设计了循环系统和旋转布水系统,可以通过废水的循环和氧化塔内部的旋转流态达到混合搅拌的作用;在氧化塔内加入石英砂载体,循环水使塔内保持一定的上升流速,从而使特制填料颗粒呈流化态;产生的铁盐以结晶的形式覆膜到载体的表面上,起到异相催化氧化作用,构成多相氧化系统,从而减少芬顿试剂的加入量,减少产生的化学污泥,加快反应速度。该技术与东莞市水星环保科技有限公司的流体化床 fenton 深度氧化反应器技术等为该领域的国际先进技术,属于国家发改委《产业结构调整指导目录(2011年本)》鼓励类“工业难降解有机废水处理技术”范畴,并科技部被列为“2011年度国家重点新产品计划立项项目”。 

(二)技术优势

(1)投资优势:本技术的投资成本低于现在市场上其他技术,龙州南华纸业有限公司年产蔗渣浆9.5万吨项目为例,单位投资成本472元/吨。

(2)运行费用:单位运行成本1.77元,其中电耗43079.2Kwh/d,折算单位电耗成本0.57元/吨;药剂消耗尿素0.98t/d,磷酸三钠0.47t/d,双氧水31.58t/d,硫酸亚铁36.00t/d,PAM0.072t/d,折算单位药耗成本1.20元/吨;其余为人工管理成本。

(3)运行稳定性:系统投建以来,长期运行安全可靠。厌氧系统耐冲击负荷能力强,针对高浓度有机废水处理效率高;芬顿系统对进水适应性强,稳定可靠,出水达标。




四、技术指标及使用条件

(一)技术指标及条件

1、厌氧系统进出水水质

根据该类废水的水质特点及处理工艺要求,厌氧部分主要处理蔗渣喷淋及洗涤废水,具体的水质水量情况如下表1。

表1 废水水质水量


蔗渣喷淋及洗涤废水经本厌氧处理系统处理后,出水水质如下表2:

表2 厌氧出水水质担保


2、深度处理系统进出水水质

根据废水处理工艺要求,好氧出水需要进一步深度处理,设计深度处理系统进水水质水量情况如下表3。

表3 设计进水水质参数


废水经本深度处理系统处理后,出水水质如下表4:

表4 深度处理出水水质担保


(二)典型规模

以龙州南华纸业有限公司年产蔗渣浆9.5万吨项目为例:其废水处理站的废水来源包括:原料堆场蔗渣喷淋废水;备料工段蔗渣洗涤废水;生产车间排放的中段废水;生活污水四大部分。日排污水量共36000立方,其中原料堆场蔗渣喷淋水、备料工段洗涤废水日排12000立方,该部分废水成分复杂,处理难度大,可生化性强,需要采用厌氧工艺处理;中段废水、生活污水日排放24000立方,该部分废水与通过厌氧工艺处理过后的废水一道进入生化系统进行好氧处理,为了达标排放再进一步进行深度处理。




五、关键设备及运行管理

(一)主要设备


厌氧系统主要包含设备及构筑物有集水井、斜滤网、初沉池、集水井、预酸化池、循环池、UMAR反应器;深度处理系统主要包含中间水池、Fenton氧化塔、中和脱气反应池、终沉池。


(二)运行管理


该系统由PLC监控,电动机控制方式(三地控制方式):MCC柜控制,机旁控制与控制室远程控制。着眼于污水处理系统控制的特点和需要,为满足项目的要求,在自控系统方面,采用PLC系统对工艺流程和电机设备进行集中控制。所提供的PLC控制系统能应用于工厂管、控一体化全自动控制,满足机组和辅助系统控制安全可靠性要求。




六、投资效益分析

(一)投资情况


项目总投资1700万元,其中设备投资420万元,土建投资1280万元。


(二)运行费用


厌氧及深度处理系统运行总成本1.77元/吨,其中厌氧0.4元/吨,深度处理1.37元/吨(以上的运行成本包括:电力消耗、污泥处理、操作人员工资、化学药品消耗、维护保养费)。


(三)效益分析


1、经济效益分析


上流式多级厌氧、多级环流好氧、异相催化氧化、沼气净化等关键技术和核心设备,实现产业化以来,依靠具有完全自主知识产权和核心设备国产化优势,打破国外技术垄断,迅速占领市场,迫使国外公司厌氧处理和深度处理系统的价格下降了40~60%,结束了国外企业在中国依靠技术垄断牟取高额利润的时代。自应用以来,为应用企业累积处理废水42亿立方米,厌氧沼气产量22.5亿立方米,活性颗粒污泥产量达到10.5万吨,消减COD总量650万吨,再生水回用22亿立方米,COD减排10.3万吨。


2、环境效益分析


本技术引领造纸及发酵废水处理的资源化改造,提高了造纸和发酵废水生物质能(沼气)和再生水回用程度,实现了超低排放。沼气净化后用于发电或作为生物燃料,提高了沼气的利用价值。为造纸和发酵企业的可持续发展提供科技支撑与技术保障,推动了我国废水处理领域的科技进步。




七、技术成果鉴定与鉴定意见

(一)广西壮族自治区科技厅组织鉴定与鉴定意见

1、组织鉴定单位

广西壮族自治区科技厅

2、鉴定时间

2013年5月

3、鉴定意见

项目通过对上流式多级处理厌氧反应器(UMAR)的基础研究与开发,实现了高浓有机废水厌氧处理技术的国产化,厌氧技术指标达到或超过国外同类产品的水平。通过对上流式多相废水处理氧化塔(UHOFe)基础研究与开发,实现了难生化降解废水的深度处理,确保难生化降解废水的达标排放。项目总体技术水平达到国际先进水平,其中UMAR旋流布水强化内循环技术、UHOFe异相催化氧化技术达到国际领先水平。

(二)广西壮族自治区科学技术厅组织鉴定与鉴定意见

1、组织鉴定单位

广西壮族自治区科学技术厅

2、鉴定时间

2008年11月

3、鉴定意见

项目自主开发了上流式多级处理厌氧反应器(UMAR),完成了工业化UMAR的结构设计与应用,与国外同类技术相比,投资省,运行成本低,研究成果居于国内同类技术领先水平。




八、推广与应用示范情况

(一)推广情况

(1)造纸与发酵典型废水资源化和超低排放关键技术在公司网站及内部进行多次宣传推广,并通过电视、网络等相关媒体进行推广宣传。

(2)上流式多级厌氧反应器(UMAR)被列入国家科学技术部“2013年度国家重点新产品”。

(3)上流式多相废水处理氧化塔(UHOFe)被列入国家科学技术部“2011年度国家重点新产品”。

(4)上流式多级厌氧反应器已列入国家发改委和环保部《当前国家鼓励发展的环保产业设备目录(2010版)》。

(5)广西博世科环保科技股份有限公司完成的“年产5万吨漂白蔗渣浆污水处理工程”及“9000m³/d制浆废水深度处理工程”被中国环境保护产业协会评为“2014年国家重点环境保护示范工程”。

(6)上流式多级厌氧反应器、上流式多相废水处理氧化塔技术及装备获得2012年广西发明展金奖。

(7)上流式多级厌氧反应器、上流式多相废水处理氧化塔技术及装备获得2017年广西名牌产品、著名商标等荣誉。

(8)上流式多级厌氧反应器、上流式多相废水处理氧化塔技术及装备获得2013年广西技术创新和品牌建设奖励.

(92016年参与制定上流式多级厌氧反应器行业标准颁布。

(10)广西博世科环保科技股份有限公司被中国水网和E20研究院评为“2014年度中国水业工业及水处理领域领先企业:难降解废水处理年度标杆企业”;被绿英奖评选委员会评为“2014中国环境企业竞争力‘绿英奖’---工业废水处理竞争力领先企业”。

(11)2018年12月,广西电视台宣传报道博世科作为国内领先的水污染治理专家,在工业污水处理上卓有成效,“走出去”为众多企业保驾护航。

(12)2017年9月,博世科助力东盟“两会”,联合承办东盟城市水环境论坛。

(13)2017年博世科以工业废水治理为核心实现营收14亿元,成功跻身该年度以水污染防治领域为首要环保业务的A股上市公司营收10强榜单。

(14)2017年,博世科携综合环境技术亮相越南河内国际工业产品展览会,重点展示和推介公司在工业废水处理、垃圾处置、城乡环境等方面的技术装备。

(15)2017年博世科与马来西亚万发成工业有限公司达成战略合作意向,共同推进绿色工业在一带一路区域范围内的发展。

(16)2017年,博世科被《人民日报》评为“绿色崛起”的代表企业。

(二)应用情况

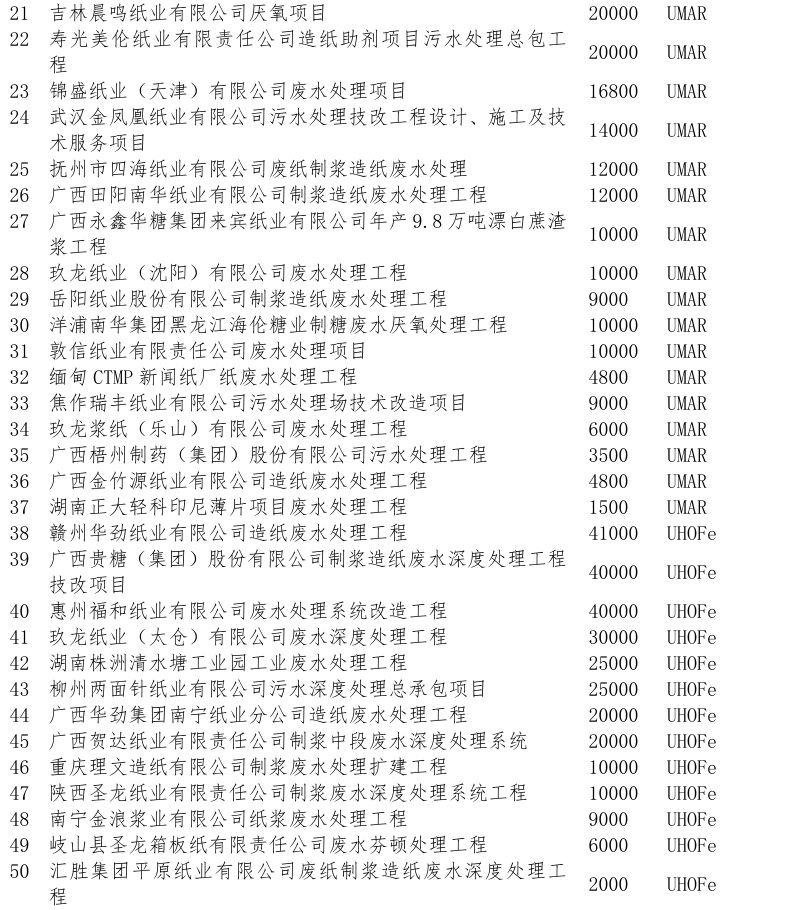
1、主要名录

已在100多个项目推广应用,部分项目概况见下表:


2、用户意见

根据实际运行情况及用户意见反馈表明:造纸与发酵典型废水资源化和超低排放关键技术运行效果良好、运行稳定可靠,技术先进,运行费用低、运行管理简便、各项排放指标优于国家、地方及行业标准,值得推广。




九、专利及获奖情况

(一)专利情况


(二)获奖情况


“造纸与发酵典型废水资源化和超低排放关键技术及应用”获2016年国家科技进步奖二等奖。


“轻工过程高浓度有机废水处理关键设备及工程化技术集成创新”获得2013年教育部科技进步奖一等奖1项,中国轻工联合会科技进步奖一等奖1项。